Przejdź do zawartości

W celu świadczenia usług na najwyższym poziomie stosujemy pliki cookies. Korzystanie z naszej witryny oznacza, że będą one zamieszczone w Państwa urządzeniu. W każdym momencie można dokonać zmiany ustawień Państwa przeglądarki. Zobacz politykę cookies.

 
 
 

Wydziały - Powiatowy Urząd Pracy w Mrągowie

Logo urzędu Pracy
Przejdź do menu Przejdź do zawartości Przejdź do stopki
Pasek wyszukiwania
polski polski
  • angielski
  • ukraiński
  • rosyjski
  • białoruski
Unia Europejska
Nagłówek PUP-WUP
  • Infolinia Urzędu Pracy
  • BIP
  •  Kontakt
  • A Ustaw standardowy rozmiar czcionki
  • A+ Ustaw średni rozmiar czcionki
  • A++ Ustaw duży rozmiar czcionki
  • AA Włącz wersje standardową AA Włącz wersje wysokiego kontrastu
Herb powiatu
Powiatowy Urząd Pracy w Mrągowie

Menu główne

MENU

  • Dla bezrobotnych i poszukujących pracy
    • Rejestracja w urzędzie przez internet
    • ABC bezrobotnego i poszukującego pracy
    • Poszukiwanie pracy i rekrutacja
    • Pośrednictwo pracy
    • Poradnictwo zawodowe
    • Formy wsparcia
    • Podnoszenie kwalifikacji
    • Świadczenia pieniężne
    • Dla niepełnosprawnych
    • Dla cudzoziemców
    • Praca za granicą
    • Inne informacje
    • Dokumenty do pobrania
    • Terminy wypłat zasiłku dla bezrobotnych oraz innych świadczeń
  • Dla pracodawców i przedsiębiorców
    • Fundusz Gwarantowanych Świadczeń Pracowniczych
    • Niskie Podatki
    • Tarcza antykryzysowa COVID-19
    • Pomoc w poszukiwaniu kandydatów do pracy
    • Podnoszenie kompetencji i kwalifikacji pracowników i kandydatów do pracy
    • Wsparcie tworzenia miejsc pracy
    • Obowiązki pracodawcy
    • Zatrudnianie niepełnosprawnych
    • Dokumenty do pobrania
    • Zatrudnianie cudzoziemców
    • Pożyczka na utworzenie stanowiska pracy dla bezrobotnego, w tym bezrobotnego skierowanego przez powiatowy urząd pracy
  • Rynek pracy
    • Aktualności urzędu
    • Wsparcie dla powodzian
    • Rynek pracy - pomoc dla obywateli Ukrainy
    • Akty prawne
    • Statystyki i analizy urzędu
    • Stawki, kwoty, wskaźniki
    • Strategie i dokumenty programowe
    • Publikacje urzędu
    • Rejestry i bazy
    • Programy aktywizacyjne i projekty urzędu
    • Instytucje rynku pracy
    • Fundusze
    • Powiatowa Rada Rynku Pracy
  • Oferty pracy w powiecie
  • Kalendarz targów, giełd i szkoleń
  • Urząd
    • Informacje o urzędzie
    • Kierownictwo
    • Wydziały
    • Dane kontaktowe
    • Informacje dla niepełnosprawnych
    • Tłumacz języka migowego
    • Ochrona danych osobowych
    • Zamówienia publiczne
Ścieżka nawigacji
  1. Powiatowy Urząd Pracy w Mrągowie
  2. Urząd
  3. Wydziały

Wydziały - Powiatowy Urząd Pracy w Mrągowie

Wydawca treści

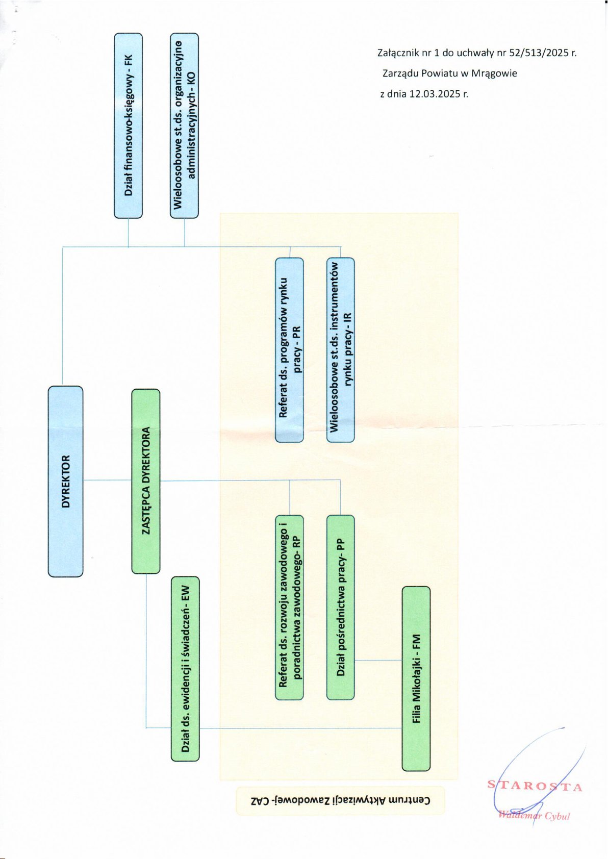
Statut prawny i struktura organizacyjna

Print Drukuj

Informacje o publikacji dokumentu
Autor: Dariusz Michalczyk
Data publikacji: 08.11.2017


Zobacz »
Menu nawigacji
  • Informacje o urzędzie
  • Kierownictwo
  • Wydziały
  • Dane kontaktowe
    • Formularz kontaktowy
  • Informacje dla niepełnosprawnych
  • Tłumacz języka migowego
  • Ochrona danych osobowych
  • Zamówienia publiczne
Logotypy w stopce
Zielona Linia
ZUS
EPUAP
  • Mapa witryny
  • Kontakt
  • Dokumenty do pobrania
  • Deklaracja dostępności
  • Polityka prywatności
  • Cyberbezpieczeństwo
  • Administracja
Strona główna gov.pl gov.pl
Strony dostępne w domenie www.gov.pl mogą zawierać adresy skrzynek mailowych. Użytkownik korzystający z odnośnika będącego adresem e-mail zgadza się na przetwarzanie jego danych (adres e-mail oraz dobrowolnie podanych danych w wiadomości) w celu przesłania odpowiedzi na przesłane pytania. Szczegóły przetwarzania danych przez każdą z jednostek znajdują się w ich politykach przetwarzania danych osobowych.
Wszystkie treści publikowane w serwisie są udostępniane na licencji Creative Commons Uznanie Autorstwa 3.0 Polska, o ile nie jest to stwierdzone inaczej.
Fundusze Europejskie Rzeczpospolita Polska Unia Europejska
Fundusze Europejskie Rzeczpospolita Polska Unia Europejska

Krajowy Plan Odbudowy Rzeczpospolita Polska Unia Europejska
Fundusze Europejskie Rzeczpospolita Polska Unia Europejska
Licznik odwiedzin witryny
Ilość odsłon: 3 320 097